道友请留步九游版

道友请留步九游版

好玩的西游卡牌手游
  • 版本:8.05.042101
  • 大小:221.80 MB
  • 类型:策略
  • 时间:2026-04-24

游戏介绍

举报反馈
道友请留步九游版 道友请留步九游版 道友请留步九游版 道友请留步九游版 道友请留步九游版

道友请留步九游版是一款以中国古代神话为背景的策略卡牌游戏,玩家将在这里与各类仙魔同道争斗。游戏情节引人入胜,结合了丰富幽默的叙事方式,让人乐在其中,随着大地图的探索,玩家可以收集多达千种各具特色的人物角色,形成强大的战斗阵容。游戏打破了传统卡牌玩法,提供多样化的活动,例如魔卫道和灵石掠夺,带来刺激的对战体验,游戏内的资源获取极为丰厚,保证不靠氪金也能轻松玩。这个版本由九游游戏商店提供,玩家们可以使用九游账号快速登录游戏,而且专属的九游礼包更是为玩家提供额外福利,助你在修仙之路上迈向更高峰!

游戏特色

【跨服对战,全屏打击】

3D地图支持千人同屏,实时交互,随时切磋,三界追缉,拦路抢劫,吊打仇敌,全民仙盟互助获赠红卡!跨服pk,50V50仙盟对决,震撼打击嗨翻到底,合体技能横扫全屏,超强激爽战斗,给你啪啪畅爽体验。

【东方神话,修仙情缘】

红孩儿壁咚小龙女,宁采臣爱上猛后羿,上古大神齐出,孙悟空沦为配角?东方神话全明星阵容颠覆你的修仙想象,快来组建你的专属神仙战队,笑看唐僧戏妲己,上古仙魔为你而战!

【Q萌画面 全民变身】

殿堂级画风呈现上古修仙奇缘,萝莉紫霞进阶性感御姐,人佛妖道千种形象,萌妹御姐任你撩。

道友请留步九游版妖族造化娲皇技能介绍

技能图标:

道友请留步九游版

幻焰技——灵息

道友请留步九游版

对攻击最高3个单位造成270%物理伤害,附带68%混沌伤害,如果当前回合处于第4回合至第6回合之间时,额外造成34%混沌伤害。目标获得一层<噬焰>状态。本次攻击附带4层日之贯穿及3层月之贯穿。

<噬焰>:神焰异常;出手前,对自己造成施加者34% 攻击的混沌伤害。不可被驱散/抵御/转移;不可被复制;不可被加减回合;可叠加;持续3回合。

绮焰技——万灵启世

道友请留步九游版

对攻击最高3个单位造成1134%物理伤害,附带284%混沌伤害,如果当前回合处于第4回合至第6回合之间时,额外造成142%混沌伤害。目标获得一层<噬焰>状态。有100%概率对目标施加随机1个<凋灵>状态,优先施加目标数量最少的<凋灵>状态。本次攻击附带4层日之贯穿及3层月之贯穿。【需消耗4点绮焰值释放】

<凋零>:血魂减益;随机包含以下一个效果:出手前,有100%概率降低1点绮焰点;出手前降低10点天命值;出手前对自身和相邻目标造成施加者100%攻击的混沌伤害;不可被驱散(9级)/抵御(9级)/转移;不可被加减回合;不可被复制;最多可叠加3层;持续2回合。

绮焰连携技——连.万灵启世

道友请留步九游版

对敌方全体造成1260%物理伤害,附带158%归墟伤害,如果当前回合处于第4回合至第6回合之间时,额外造成79%归墟伤害。目标获得一层<噬焰>状态。有100%概率对目标施加随机1个<凋灵>状态,优先施加目标数量最少的<凋灵>状态。有100%概率对敌方全体施加<造化枯竭>状态。本次攻击附带4层日之贯穿及3层月之贯穿;释放后消耗剩余绮焰点,每消耗1点使本次伤害结果提升12.5%,最多消耗4点。【在主动释放绮焰技后有60%概率释放,除自身外每上阵一名曦幻品质以上的同族神仙,释放概率提升5%,整场战斗最多释放3次】

<造化枯竭>:控制状态(2级) ;血魂控制 ;根据自身的<凋灵>状态数量附加不同的控制效果:2个时无法释放幻焰技,4个时无法回复天命值,6个时无法释放绮焰技,不同控制效果可累加;不可被驱散(9级)/抵御(9级)/转移(8级);不可被加减回合;不可被复制;持续1个战斗回合。

天命技——五色补天

道友请留步九游版

对敌方全体造成630%物理伤害,附带126%湮灭伤害,如果当前回合处于第4回合至第6回合之间时,额外造成63%湮灭伤害。敌方全体获得<玄崩>状态。敌方前排获得<魂散>状态。自身获得<娲皇印记>状态。本次攻击附带4层日之贯穿及3层月之贯穿。【需消耗100点天命值释放,释放不需要在自己的出手回合】

<玄崩>:命魂减伤 降低25%;不可被驱散(9级)/抵御(9级)/转移(8级);不可被加减回合;可复制(2级);复活可继承;幻仙可继承;持续2回合。

<魂散>:混沌增伤 降低35%;抵御(9级)1个的增益状态;不可被驱散(9级)/抵御(9级)/转移(8级);不可被加减回合;不可被复制;持续2回合。

<娲皇印记>:神焰祝福;本场战斗中,自身每消耗4点绮焰点(仅计算通过主动释放绮焰技、绮焰连携技消耗),提升自身10%的气运减伤,最多提升至50%;不可被驱散(9级)/抵御(9级)/转移;不可被加减回合;不可被复制;持续时间无限。

命途技——命途·造化万物

道友请留步九游版

战斗开始时,我方全体获得<娲皇庇佑>状态。自身受到敌方神仙幻仙主动攻击后,使其随机获得1个<凋灵>状态,优先施加目标数量最少的<凋灵>状态,每回合最多触发4次。战斗开始时,敌方全体获得<地覆>状态。我方全体妖族神仙(含幻化)归墟减伤提升30%。以上命途效果在造化娲皇死亡后消失。

<娲皇庇佑>:命魂减伤提升30%,每回合额外提升10%,最多提升至50%;不可被加减回合;不可被复制;复活可继承;幻仙可继承;持续8个战斗回合。

<地覆>: 气运减伤降低15%;如果自身有血魂控制状态,气运减伤额外降低15%;复活可继承;幻仙可继承;持续6个战斗回合。

天赋技——天赋·娲皇

道友请留步九游版

登场时自身总攻击、总防御 提升50%,气运减伤、命魂减伤 提升50%,混沌减伤 提升50%,气运值 提升1000,命魂值 提升1000, 道源值 提升500,出手前,增加50 点天命值,获得<曦幻加护>状态。

★1星激活:释放幻焰技后,回复自身3点绮焰点。

★2星激活:每个敌方单位首次拥有至少3个<凋灵>状态时,自身攻击提升初始攻击的15%。

★5星激活:每个敌方单位首次拥有至少3个<凋灵>状态时,自身攻击提升初始攻击的25%,自身对拥有至少3个 <凋灵> 状态的单位造成的伤害结果提升50%。

游戏亮点

【激萌进化,仙魔齐聚】

卡牌最多、形象最美的手游!上古仙魔为你而战,打造你的神话全明星阵容,颠覆修仙想象。百种卡牌千种形象,殿堂级画面呈现上古修仙奇缘。

【跨服对决,征战三界】

跨服最自由、PK最热血的手游!24小时跨服战场,实时交互,随意切磋,三界追缉,拦路抢劫,吊打仇敌!50vs50仙盟对决,开启全民大乱斗时代。

【每日豪礼,任性放送】

最不花钱的手游,洪荒之力开启进入疯狂送礼模式,首周直送40000元宝,第7天直送西游橙卡孙悟空!天天有福利,日日嗨到爆!365天每天登录立领1000元宝,别问为什么,任性。

【炫酷连招,全屏暴击】

技能特效做得最帅的手游!经典必杀,十秒干架,震撼打击,嗨翻到底!神魔合体,横扫全屏!用超强的激爽战斗,给你极致的畅爽体验。

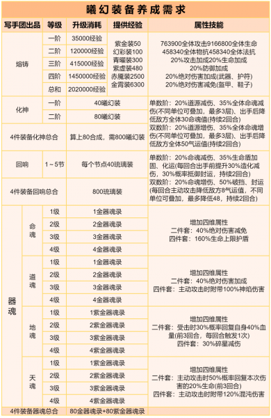
道友请留步曦幻装备测评

一、曦幻装备技能与养成升法

道友请留步九游版

道友请留步九游版

道友请留步九游版

道友请留步九游版

•熔铸

别把金霄装备熔了。

•器魂

按这个从上往下顺序升。

-主核全1级

-副核全1级

-三核全1级

-主核金器魂全4级、紫金器魂全3级

-四核全1级

-副核金器魂全4级、紫金器魂全3级

-五核全1级

-三核金器魂全4级、紫金器魂全3级

-六核全1级

*接下来就按核度排序升满

•通灵

一个部位升到共鸣·玄后就升下一个部位,4个部位都到玄后就升下1套,3套共鸣·玄了就按核度排序升满。

•化神

装备套装效果看起来非常强,但实际提升小的原因:

-每装上一件新装备,激活一件套装效果,就代表损失了一件上个品质装备套装效果,和上上个品质装备两阶回响效果,新装备套装的大部分强度都去填补老装备的损失了。

-新装备的强度提升主要是化神,而回响是继承上一个品质装备的化神,这个不能算新装备的提升。

二、装备开箱

•为什么要这样开

化神1+1阶(240碎片)就等于2+2+2+2阶(800碎片)的一半强度。

再加上曦幻装备化神技能中有个不同单位可叠加效果(按11阶算):我方全体命魂增/减伤提升20%,可叠加3层,持续整场战斗。主副三核各给两件1阶装备的强度要完爆把装备集中给一两个单位。

回响跟化神差不多的道理。四五六核带1或3件0阶曦幻装备,是为了套装技能的全体加成效果。

注:装备化神技能的道源增减伤是本游戏t0级别的高级属性,命魂增减伤是t1级别的高级属性,这俩几十的数值就相当于其他常见属性一百多到几百的数值。

•曦幻装备

从上往下代表开启顺序,数字代表化神阶数,装备开启升阶优先武器护符。

-主核1

-主核11

-主核11,副核11,三核11

-主核111,副核11,三核11

-主核1111,副核11,三核11

-主核1111,副核1111,三核1111

-主核1111,副核1111,三核1111,四核0,五核0,六核0

-主核2211,副核2211,三核2211,四核0,五核0,六核0

-主核2211,副核2211,三核2211,四核000,五核000,六核000(先四核3个0,再五核3个0)

*接下来就按核度排序升满

•琉璃装备

优先给曦幻装备回响,武器/护符回响5阶后(更建议这样,花费的碎片更少),或者武器/护符/盔甲/鞋子回响3阶后,再给下一个单位回响或佩戴,佩戴升1111阶化神,主副三核都这样弄好后,按核度排序升满回响或化神。

•金霄装备

优先给琉璃装备回响,怎么弄跟上面琉璃装备写的一样。

全体都装上满阶金霄装备后,才把金霄装备拿去熔铸。

•赤魇及以下装备

升满一套后才开下一套,三套升满后,给四五六核各一套0阶的,之后多余的都给更高品质装备熔铸了,注意四个部位平均开。

三、装备强度测试

结论:

前6件1阶装备(主副三核各2件)的性价比超越最新的幻仙宠物星姬灵武神仙1星之后升星,6件1阶后,装备的性价比不比其他道具强了。

这些道具0升1星的性价比,还是远强于装备的。所以优先把各类道具0升1星,之后前6件1阶装备的充值优先级排在法相天书之下。

琉璃版本1、2星升3星提升幅度最大的道具是刃,第二是狮,看到这两升3星比其他道具强不必意外。

注:

-每一段隔开的胜率就是一个不同的测试号,写的先手胜率。

-装备升法按开箱写的升,不要按测试里写的升。

•曦幻装备强度测试

-曦幻装备11vs没有曦幻装备

73%vs44%,8.9,9.54回合

-曦幻装备11vs曦幻神仙1升2

70%vs45%,9.16,9.48回合

-曦幻装备11vs曦幻神仙1升3,白泽1升3

51%vs64%,9.7,8.96回合

-曦幻装备主核11副核11vs曦幻神仙1升3,白泽1升3,狮1升3

49%vs59%,8.88,9.16回合

-曦幻装备1111+11vs曦幻神仙1升3,白泽1升3,狮1升3,狼2升3

52%vs48%,9.68,8.98回合

-曦幻装备1111*2vs曦幻神仙1升3,白泽1升3,狮1升3,狼2升3,刃2升3

38%vs72%,9.54,9.68回合

-曦幻装备1111*2vs曦幻神仙1升3,白泽1升3,狮1升2,刃2升3

58%vs50%,9.83,9.54回合

-没有曦幻装备vs1件装备

43vs53,10.35,10.32回合

-没有曦幻装备vs2件装备(00)

53vs49,10.66,10.75回合

-没有曦幻装备vs2件装备(1阶,剩余40片不开)

31vs66,11.12,10.50回合

-没有曦幻装备vs3件装备(11)

18vs81,10.69,10.27回合

-没有曦幻装备vs6件装备(1111)

15vs76,10.50,10.20回合

-2曦幻(单1余40碎片)vs白泽+1星(2升3)

56:39,10.44,10.59回合

-2曦幻(单1余40碎片)vs羲和+1星&白泽+1星(均为2升3)

47:51,10.96,10.71回合

-2曦幻(单1余40碎片)vs狮+1星(2升3)

50:51,10.83,10.68回合

-3曦幻(11)vs羲和、狮、白泽、刃各+1星(除刃是3升4,其余均为2升3)

33:64,11.25,10.81回合

-6曦幻(11+11)vs羲和、狮、白泽、刃各+1星(均为2升3)

29:48,10.61,10.49回合

-6曦幻(11+11)vs羲和、狮、白泽、刃各+1星(除刃是3升4,其余均为2升3)

74:25,10.93,11.35回合

-6曦幻(11+11)vs在上一组右侧的基础上再额外开一个1星关羽

74:21,10.57,10.55回合

-一件装备vs没有曦幻装备

胜率:47vs39

回合:16.16vs16.02

-两件装备(单1)vs没有曦幻装备

胜率:58vs33

回合:16.27vs16.34

-三件装备(11)vs没有曦幻装备

胜率:68vs23

回合:16.33vs16.35

-三件装备(11)vs腾蛇1升3

胜率:14vs84

回合:16.36vs16.91

-三件装备(11)vs白泽2升4

胜率:56vs39

回合:16.26vs16.43

-三件装备(11)vs烛3升5

胜率:39vs43

回合:16.37vs16.35

-三件装备(11)vs鼠3升5

胜率:22vs79

回合:15.68vs15.72

-1111+11*2vs仙缘凡尘录

胜率:48vs57

回合:16.07vs16.19

-曦幻装备1vs无曦幻装备:

69%vs32%,12.44回合

-曦幻装备1vs曦幻神仙1升2:

63%vs48%,12.32回合

-曦幻装备1vs曦幻神仙1升3:

44%vs64%,12.32回合

-曦幻装备11vs曦幻神仙1升3:

50%vs42%,12.68回合

-曦幻装备11vs白泽1升3:

68%vs46%,12.42回合

-曦幻装备11vs狮1升3:

52%vs58%,12.22回合

-曦幻装备11vs刃2升3:

46%vs68%,12.22回合

-曦幻装备11vs曦幻神仙1升3+白泽1升2:

54%vs54%,12.70回合

-曦幻装备11vs曦幻神仙1升3+白泽1升3:

40%vs60%,12.36回合

-没有曦幻装备vs1件曦幻装(0):

53vs60。15.4,15.19回合

-没有曦幻装备vs2件曦幻装(1):

43vs82。15.76,15.44回合

-没有曦幻装备vs3件曦幻装(11):

34vs76。15.82,15.4回合

-没有曦幻装备vs4件曦幻装(110):

20vs89。15.72,15.36回合

-没有曦幻装备vs5件曦幻装(111):

21vs89。15.56,14.88回合

-没有曦幻装备vs6件曦幻装(1111):

22vs90。15.6,15.04回合

-装备1111vs狮、刃、白泽2升3

32vs80。14.94,14.98回合

-装备11*2vs狮、刃、白泽2升3

54vs53。15.38,15.12回合

-装备1111vs刃、白泽2升3

53vs63。15.3,15.16回合

-装备11*2vs刃、白泽2升3

76vs42。15.28,15.24回合

-装备11vs白泽1升3

76vs41。15.5,15.8回合

-装备11vs狮1升3

50vs61。15.68,15.72回合

-装备11vs刃1升3

42vs74。15.24,14.98回合

更新日志

v8.05.042101版本

一、新增第二批曦幻神仙

1、曦幻神仙概述:

新增第二批曦幻品质神仙,分别是:百工圣祖(人)、寿仙娘娘(道)、造化娲皇(妖)、如意文殊(佛);

二、新增第二批曦幻神仙主题活动

1、活动时间:2026年4月22日~2026年4月27日。

2、活动范围:开服11天及以上的服务器,主角等级达到20级以上的道友可参与活动。

3、活动简介:道友将扮演神仙,探索4位曦幻神仙背后的故事,同时收集神仙信物碎片,集齐所有神仙信物后还可获得丰厚奖励。

上一个:山海经幻想录华为版 下一个:凡人传说vivo版

游戏信息

同厂商游戏

更多版本

猜您喜欢

类似游戏

火柴人战争遗产官方正版
火柴人战争遗产官方正版
策略塔防 233.03 MB

基于火柴人题材的战争类的动作游戏

查看
气球塔防6(Bloons TD 6)
气球塔防6(Bloons TD 6)
策略塔防 1.48 GB

可爱策略塔防抵挡气球入侵

查看
骰子战争官方版
骰子战争官方版
策略塔防 13.68 MB

放置骰子解决怪物

查看
全球行动国际服
全球行动国际服
策略塔防 701.68 MB

未来科技背景的策略战争手游

查看
君临天下手游
君临天下手游
策略塔防 1.37 GB

全球三国策略卡牌手游英雄收集与对抗

查看

本类最新

曙光英雄
曙光英雄
v1.1.12.0.36 1.74 GB

全民赛事MOBA手游

查看
曙光英雄最新版
曙光英雄最新版
v1.1.12.0.36 1.74 GB

一款非常好玩的休闲闯关游戏

查看
七人传奇光与暗之交战日服
七人传奇光与暗之交战日服
v2.101.0 160.68 MB

七大罪正版卡牌RPG手游拯救王国之旅

查看
边狱巴士公司中文版(Limbus Company)
边狱巴士公司中文版(Limbus Company)
v1.103.1 539.16 MB

回合制策略RPG黑暗故事探索

查看
胜利女神NIKKE日服官方正版
胜利女神NIKKE日服官方正版
v145.8.12 368.15 MB

美少女策略射击手游,带队战斗

查看
恶月十三官方版
恶月十三官方版
v3.42.0609 623.51 MB

暗黑风格RPG爽快战斗与冒险

查看
NIKKE胜利女神手游
NIKKE胜利女神手游
v145.8.12 368.15 MB

科幻美少女射击RPG,策略养成结合

查看
口袋妖怪的世界官方版
口袋妖怪的世界官方版
v1.12.70 72.39 MB

捕捉培养宝可梦策略对战

查看
恐怖老奶奶中文正版
恐怖老奶奶中文正版
v1.8.9 183.10 MB

一款惊悚冒险类游戏

查看
东京复仇者手游
东京复仇者手游
v4.3.1 247.62 MB

动漫三消冒险与伙伴打击黑势力

查看

精选留言