问道官方手游

问道官方手游

年度畅销回合制手游
  • 版本:2.154.0414
  • 大小:1.92 GB
  • 类型:角色
  • 时间:2026-04-22

游戏介绍

举报反馈
问道官方手游 问道官方手游 问道官方手游 问道官方手游 问道官方手游

问道官方手游是由雷霆游戏推出的一款吸引人的仙侠RPG手游,继承了端游的经典元素,由原班团队精心打造。游戏结合了道教五行相克的核心玩法,让玩家在金、木、水、火、土之间斗智斗勇。多样化的系统设计使得玩家不仅可以进行结社、结婚,甚至参与帮派活动,体验别出心裁的玩法,如巨兽、宴会和温泉等互动。而新加入的神兽宠物与可爱的坐骑更增添了探索乐趣。在这个广阔的仙侠世界中,玩家能够随意探索,与朋友们并肩作战,共同书写属于你们的长生之路。拥有独特中国风画面的《问道手游》,不仅是一款游戏,更是青春与友情的美好纪念。

游戏特色

【萌宠神兽 - 奇珍异兽 各显神通】

“抓宝宝”“天技宝宝”都是道友们难以忘却的记忆,中洲大陆,奇山异水,大部分怪物都可以被捕获成为宠物;除了野生宠外,召唤的精怪还可驯化为御灵,宠物变坐骑,增加角色移动速度;可爱的十二生肖变异宠、各显神通的神兽,这些都是道友们如数家珍的宠物,经过悉心培养,不仅是道友们修仙路上并肩作战的伙伴,更是提升战力的良将。

【仙侠国风 - 寻仙问道 再续前缘】

传承经典国风。不管是剧情中耳熟能详的东方神话故事,还是朴实的中国风工笔、古风弦乐,都致力于为道友们再现经典、熟悉的问道时光,寻仙问道,与曾经的道友再续前缘。

【挂机托管 - 轻松游戏 畅爽升级】

道友可通过高级托管功能,轻松实现挂机刷道。道友可在刷道系统中自定义设置托管时间,在托管的设定时间内,可实现挂机刷道,还可开启智能推送功能,选择刷道效率降低,血蓝储备耗尽时推送提醒;选择开启智能双开功能,在全局双倍期间,自动开启双倍,紫气鸿蒙等,全局双倍结束时自动关闭。刷道生活两不误,轻松游戏,畅爽升级。

【策略五行 - 相生相克 出奇制胜】

五行相生相克,体现在问道手游的角色及装备的方方面面,是道友们提高战力的策略来源。金、木、水、火、土不同的职业角色附带五行相性,战斗过程中,遇到相性相克时,伤害则会提升,而装备也蕴含五行属性,通过多样的五行搭配为战力提升提供更多选择。

问道官方手游弟子系统介绍

一、弟子系统概况

1.什么是弟子:在八荒世界中遇到的荒民,通过驿站招揽可成为弟子,弟子会根据资质、命数有不同的属性加成。

2.弟子的相性、技能、类型、资质、评分、命数如何查看。

问道官方手游

二、弟子基础信息概览

(1)弟子相性:

金木水火土

(2)弟子类型:

物攻、法攻、防御、辅助。不同弟子类型对应不同的技能。

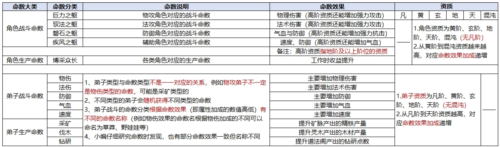
(3)弟子命数及资质:

首先说明一下,命数与资质的关系:命数决定了弟子应该从事什么工作,例如采矿,而资质决定了弟子做这个工作的水平,例如资质阶位越高的采矿弟子,能在矿脉产出更多的精铁。

命数和资质的完整类型和对应效果可看下图:

问道官方手游

备注:

弟子还有等级、战力等属性,可随着驻地等级提升而提升。穿戴装备可提升弟子战力。

三、弟子如何招募

1.驿站每月会招揽荒民,可招为弟子(驿站等级越高,每月出现荒民数量越多,资质高的荒民出现几率越大),低资质的可选择拒收。

问道官方手游

问道官方手游

2.探索地图时有几率遇到荒民,可使其进入驿站,选择是否招收

3.驿站有几率招到仙使(全服战力排行榜前100名或本服战力前10名的角色可成为仙使)仙使会停留一段时间,为驻地带来额外收益,而且战力较高,可随队伍参战。(触发随机事件完成后可增加仙使停留时间)

四、弟子的作用

1.派遣参与灵木工作

灵木工作必须有弟子入驻才会产出木材,否则产量为0,弟子的搬运命数可增加所在灵木每月刷新时的木材产量,灵木等级提升可增加派遣弟子数量,提升产量。产量加成不超过30%

问道官方手游

2.派遣参与矿脉工作

矿脉工作必须有弟子入驻才会开采,无弟子入驻产量为0,弟子命数增加的开采等级可增加每月刷新时的精铁产量,产量加成不超过30%

问道官方手游

3.派遣参与道法阁工作

派遣弟子入驻才可进行钻研,无弟子入驻时钻研点数获得数量为0,弟子命数增加的等级可增加每月钻研点获得数量,产量加成不超过30%

问道官方手游

4.派遣参与地图探索任务

你所拥有的弟子可以以组队的形式,外出参与地图探索任务,小队出战阵容搭配可以通过查看弟子资质、命数、类型和技能进行调整。最大化的队伍战力、阵容搭配、站位、装备配备可以提高地图探索效率。小队战力、弟子调换可参照以下界面。

问道官方手游

五、弟子的装备打造以及升级

每个弟子可穿戴四件装备(武器、衣服、头盔、鞋子),装备可在炼器房消耗精铁来打造,八荒强化图纸可提升武器等级上限,地图探索中战胜威望怪可随机获得高等级装备和强化图纸。队伍装备打造、升级、调整可参考以下界面:

问道官方手游

六、地图探索队伍分工、如何搭配、战斗场景分析

(一)3个队伍的分工,队伍按战力依次排序

第一队:最高战力,负责探索地图,以消灭地图中威望怪为主要路线,沿途可完成原生事件,点亮灯塔、传送点。

第二队:第二战力,负责探索地图,以解决原生事件为主要路线,解决一队未完成的原生事件,点亮灯塔、传送点。

第三队:第三战力,负责处理突发事件,获取资源。

备注:队伍战力可根据当前地图怪物战力来调整,三个队伍要保证高于怪物战力,完成任务更快捷。

(二)队伍如何搭配

第一队:代理掌门(角色)+法攻+物攻+防御+辅助(根据现有弟子搭配)

第二队:最高战力输出弟子+法攻+物攻+防御+辅助(根据现有弟子搭配)

第三队:第二高战力输出弟子+法攻+物攻+防御+辅助(根据现有弟子搭配)

(三)战斗场景分析

在与怪物的战斗中,要注意观察敌方阵容和怪物属性来调整小队弟子阵容以及站位,跟有利于我方获胜。如下图所示:

问道官方手游

点击名称/类型切换后如下图所示:

问道官方手游

备注:遇到战斗事件时失败,战力相差不大的情况下可调整站位、替换弟子、强化装备再次尝试,每月开始时,在未消耗行动力的情况下,可替换弟子来提升队伍战力。

问道官方手游

问道全新跨服竞技介绍

全新跨服竞技玩法,玩家可自由选择1V1、3V3、5V5模式参与战斗,由系统随机匹配挑选击鼓相当的对手,胜利后获得竞技积分和段位,最终按照排名发放奖励,最高可获得神兽召唤令。对于喜欢PK的道友们来说会更加过瘾。

问道官方手游

问道官方手游

游戏优势

1、2026名人争霸赛报名进行中,3月13日火热开战,全服年道排行前1800名大神汇聚一堂,唯有最强者能登顶名人堂!

2、《问道》手游由端游原班团队倾力打造、许嵩倾情代言,以道教五行相克为核心玩法,以独有道行系统为特色,保留《问道》端游原汁原味的基础上,更有神兽奇宠、超萌坐骑、客栈经营、趣味探案、三界养成等多重玩法

3、用朴实的中国风工笔再现经典好玩的《问道》手游。

游戏亮点

【三亿玩家、十年等待】

揽仙镇、天墉城、官道北,再现端游经典,梦回一代青春。三亿玩家力荐,再赴十年之约。

【轻松任务、爽爽升级】

师门、通天塔等大把任务简化,手动变身自动,减少成长经验,打怪升级更加轻松。

【105级开放、全屏大招】

105级上限开放,后期玩法同步更新;五阶法术技能解锁,以一挑多,杀敌秒怪更强劲。

【宠物装备、全面进化】

装备进化与宠物进化双重来袭,摆脱频繁更新换代,战力全面提升,PK更具优势。

【经验道行、双重成长】

问道手游保留经典五行玩法,道行等级双系统,装备打造、自由加点,再现杀星激战,重塑道北辉。

更新日志

v2.154.0414版本

1、新增实时语音功能测试。

2、【十周年】新增金元宝首充奖励重置活动。

3、新增寒狱烛龙挑战奖励:跟随宠寒狱小烛龙。

4、调整游戏开场动画。

5、其他BUG修复与体验优化。

上一个:魂斗罗归来官方正版手游 下一个:王者象棋官方版

游戏信息

同厂商游戏

更多版本

猜您喜欢

问道手游所有版本合集
问道手游所有版本合集

问道手游系列汇聚了多种版本,以其独特的道教五行相克玩法吸引了众多玩家每个版本都继承了端游的核心精髓, ...

类似游戏

apex英雄国际版
apex英雄国际版
动作射击 1.63 GB

战术竞技FPS手游展现高品质射击体验

查看
宝可梦剑盾手机版
宝可梦剑盾手机版
角色扮演 541.74 MB

手机上体验宝可梦剑盾的冒险与养成

查看
崩坏星穹铁道b服
崩坏星穹铁道b服
角色扮演 427.25 MB

在星核当中留下你的遗迹吧。

查看
口袋妖怪漆黑的魅影官方正版
口袋妖怪漆黑的魅影官方正版
角色扮演 9.67 MB

经典RPG手游捕捉与培养精灵

查看
战斗泰坦官方版
战斗泰坦官方版
动作射击 1.30 GB

刺激的机甲射击

查看

本类最新

咒术回战幻影游行手游官方版
咒术回战幻影游行手游官方版
v3.5.0 173.39 MB

咒术回战RPG手游体验咒术师冒险

查看
东京复仇者拼图复仇手游
东京复仇者拼图复仇手游
v4.3.2 247.34 MB

拼图消除挑战与策略冒险结合手游

查看
东京复仇者手游
东京复仇者手游
v4.3.2 247.34 MB

动漫三消冒险与伙伴打击黑势力

查看
转生勇者打魔王手游
转生勇者打魔王手游
v10.0.2 62.06 MB

转生勇者放置挂机冒险游戏

查看
传说之下重制版
传说之下重制版
v4.2.3 216.25 MB

像素风格地牢冒险,选择决定结局

查看
绳索英雄副镇最新版
绳索英雄副镇最新版
v7.1.4 151.10 MB

开放世界英雄冒险,选择正义或反派

查看
崩坏星穹铁道官方版
崩坏星穹铁道官方版
v4.1.0 389.66 MB

银河冒险策略RPG,探索与战斗结合

查看
侏罗纪岛官方版
侏罗纪岛官方版
v0.7.9.14 601.23 MB

恐龙模拟沙盒生存冒险游戏

查看
十三月手游官方版
十三月手游官方版
v3.42.0609 623.51 MB

暗黑风格的自由组合RPG手游

查看
天堂M手游最新版
天堂M手游最新版
v1.8.34 76.66 MB

经典MMORPG手游重现天堂冒险

查看

精选留言